首页
科技
热点
财经
产业
综合
新科技
创投
评测
专栏
商业
网易云音乐下线明星艺人榜单
互联网
TIME
2021-08-30 11:40
科技在线
分享
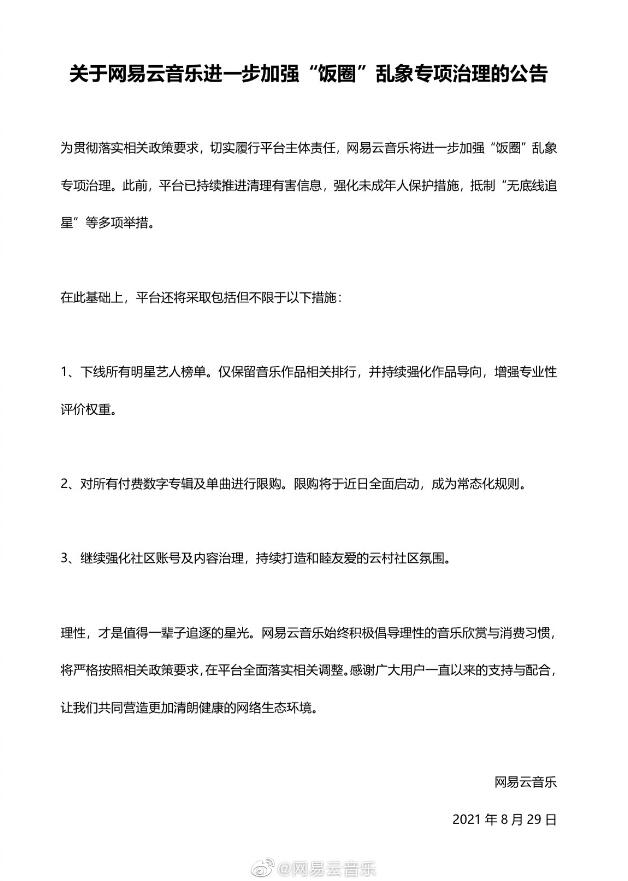
8月29 日晚,网易云音乐官方微博发布了《网易云音乐进一步加强“饭圈”乱象专项治理的公告》。
公告里面指出,网易云音乐将采取包括但不仅限于以下措施:
THE END
免责声明:本文系转载,版权归原作者所有;刊载之目的为传播更多信息,如内容不适请及时通知我们。
相关热点
2025年前北京将推广一万辆氢燃料电池汽车
北京市经济和信息化局日前发布《北京市氢能产业发展实施方案(2021~2025年)》(以下简称方案)。根据方案设定的目标,2023年前,北京将力争建成37座加氢站,推广氢燃料电池汽车...
汽车
5G+工业互联网 让“智慧工厂”形态初显
纤尘不染的智能化车间里,数十台状若“机械手臂”的工业机器人正在生产线上忙活。“机械手臂”的操作对象,是一块块硅片。整个车间除了偶尔有两三个技术人员巡检外,几...
互联网
最新文章
网易云音乐下线明星艺人榜单
5G+工业互联网 让“智慧工厂”形态初显
立讯精密回应因产品不合格被退货和赔款、大量裁员等传言均不属实
中纪委网站发文:网红餐饮企业须守住安全底线
中国移动采用太阳能光伏电 打造绿色节能5G基站 节能20%以上
中国科大合成新型催化剂燃料电池,实现3万次循环高功率放电
马斯克发布模因图,迪士尼执行董事前来互动
2021年中国国际服务贸易交易会亮相“贵州造”服务器
相关推荐
东京奥运会中国第13金由游泳健将张雨霏斩获,一天斩获两枚金牌
微信显示“正在输入”,其实不是在回复消息,背后原因挺“伤人”
两名航天员成功出舱 航天员刘伯明成功开启天和核心舱节点舱出舱舱门
1
3